全市各医院门诊 停诊延期情况公告
为全力做好新型冠状病毒感染的肺炎疫情防控及应对处置工作,现将全市医疗机构门诊停诊延期情况公告如下:
市人民医院医共体
总院:继续暂停专家门诊、特需门诊及专科门诊,暂停择期手术和健康体检,开设普内科、普外科、儿科及产科门诊,加强急诊(城西院区)。后续工作安排将根据实际情况另行通告,敬请谅解。
医共体各分院:
市中医医院医共体
总院:暂停所有专科、专家门诊及特需门诊,同时暂停择期手术和健康体检,开设普通内科、外科及儿科门诊,加强急诊。后续工作安排将根据实际情况另行通告,敬请谅解。
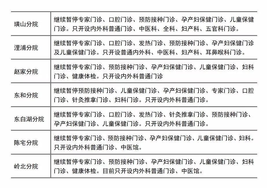
医共体各分院:
总院:暂停所有专家、专科门诊,择期手术和康复中心门诊,关闭预防接种门诊、儿保门诊和健康体检;只开设普内科、普外科、妇产科、儿科门诊,急诊加强。后续工作安排将根据实际情况另行通告,敬请谅解。
医共体各分院:
市妇幼保健院
除发热门诊、产科门诊(包括遗传咨询门诊)、计划生育科、儿科门诊、内科门诊正常开诊外,其它普通门诊及专家门诊、专科门诊一律停诊,同时停止择期手术,并进一步加强急诊工作。后续工作安排将根据实际情况另行通告,敬请谅解。
市第二人民医院
继续暂停所有专家、专科门诊、择期手术、非急诊内镜下的手术与治疗、预防接种门诊、健康体检等(恢复时间另行通知)。仅开设普内科、普外科、儿科、产科门诊,重点加强急诊。后续工作安排将根据实际情况另行通告,敬请谅解。
市第三人民医院
继续暂停中医科(含小针刀)、皮肤科、口腔科、疼痛门诊、专家门诊;暂停择期手术、预防接种门诊、胃镜检查及其他非紧急医疗行为。
其他出诊信息:发热门诊、西医内科、普外科、产科、儿科、骨科(门诊暂停,急诊保留)、五官科(门诊暂停,急诊保留)。后续工作安排将根据实际情况另行通告,敬请谅解。
继续暂停所有专家门诊,暂停择期手术及健康体检等。仅开设内科、外科、产科、小儿科的普通门诊和24小时急诊内科、急诊外科、急诊骨科、急诊五官科、急诊儿科和急诊妇产科。后续工作安排将根据实际情况另行通告,敬请谅解。
市第五人民医院
继续暂停精神科专家门诊、心理特需门诊、精神智力残疾人证评定办理业务、浣东街道社区卫生服务中心预防接种门诊与儿保体检门诊、浣东街道社区卫生服务中心口腔科。仅开设精神科门诊、心理科门诊和浣东街道社区卫生服务中心全科门诊。后续工作安排将根据实际情况另行通告,敬请谅解。
继续暂停专家门诊、内镜中心和择期手术,只开设普通内科、普外科、产科、儿科、骨科、手外科门诊,同时关闭预防接种门诊和健康体检。后续工作安排将根据实际情况另行通告,敬请谅解。
……
来源:卫健局


